Hole Table Duplicates - Hole Wizard Favorites

Sorry for posting 2 questions in 1 but they are interrelated.

  1. Has anyone else run into hole tables that recognize 2 IDENTICAL HOLES as different hole. The hole table is labeling them as 2 different holes.
    They ARE different features in the tree but all the dimensions are the same.

  2. I can’t believe I’m 10+ years in and just starting to use Hole Wizard favorite.
    As a test, I set some up, I close Solidwork, restarted and they are there in the next NEW part I create. Awesome but I did not save them anywhere (that I know of). Are they stored in the registry file and that is why they are available on the next item I open?

Thanks in advance

1 Like

Bryan O

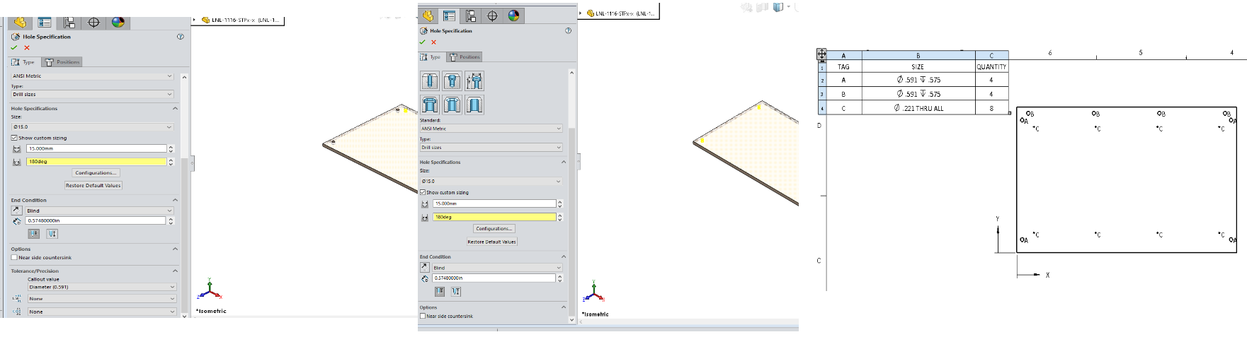
  1. Check that the end condition is the same. If one is Thru all and the other is Up to next, the holes could be identical but it gets separated in the table. All hole settings must match.

  2. You need to define where the Hole Wizard Database goes. Then it will save them there in a file called “HoleWizardFavorites.sldedb”
    image.png

Thank you jcapriotti for the info.
I checked the end condition. I even applied a favorite to the 2 features to ensure they were identical with no luck. they still list as separate in the Hole Table.

Could you post the file?

Silly question, but did you run the “combine same size” function after placing the hole table?
image.png

Yes.
there is also the combine tags which turns off the combine size option.
2021_04_14.jpg

I know its late, but just in case anybody visits this post like I did yesterday,

I suspect that the two hole wizard features were created separately. Then may be you can delete one hole and add the point at exact location in the other hole wizard feature.

I Hope this gets some new renewed attention (as someone asked me about it again recently).

I found that these features were placed by 2 different engineers. 1 used the the hole wizard favorite, while the other applied a tolerance.

I tried to replace both with the hole wizard favorite but that made no difference to the hole table in the drawing. It still listed them as separate items.

I’ve attached the part file if anyone is interested in trying to help me figure this out.

LNL-1116-STPx-x.SLDPRT (1.1 MB)

This is exactly what has happened.

Yes your solution works but I’m really hoping someone might have a solution that would allow me to just update the hole somehow (rather than create a new one).

Geometrically, the holes are identical. I tested this by exporting/importing the model as Parasolid and then creating a new hole table. There was only one row for those holes.

I’m a bit concerned by the fact that the Tolerance/Precision section of the property manager is completely missing for the CAMS SIDE hole feature. Whether or not you’ve selected a favorite should not cause that section of the property manager to disappear. If I create a new favorite, it’s still there.

The creator of that feature may have a corrupt hole wizard database file, or it may just have ben corrupt at the time (2019).

I’m sure your export/import cleaned up the geometry.

Like you, I’m puzzled by the tolerance on one and not the other.

Everything still “works” except for 2 lines in the hole table.

The solution of creating a NEW hole wizard hole works but I was hoping I could “overwrite” the hole info by changing the back and forth between favorites. Unfortunately the tolerance still sticks.

Any solution, with the least amount of “rework”, is what I’m looking for.

1 Like